Background: Alzheimer’s disease is a neurodegenerative condition that is age-related and characterized by progressive deterioration. One of the primary pathological hallmarks of Alzheimer’s disease is the presence of tau pathology, specifically the formation of neurofibrillary tangles composed of tau protein. These tangles are thought to play a significant role in the cognitive dysfunction observed in individuals with Alzheimer’s disease. Prussian blue nanoenzyme (PBzyme, PB) has a unique endogenous enzyme-mimetic catalytic function, which can scavenge reactive oxygen species (ROS) and has shown excellent performance in the treatment of Parkinson’s disease, cerebral infarction, restenosis, osteoarthritis, and osteoporosis. Therefore, additional research is required to clarify the effectiveness and underlying mechanism of the treatment of tauopathy in Alzheimer’s disease.
Methods: SH-SY5Y cells were treated with 40nM okadaic acid (OA) for 12 hours to create an Alzheimer’s disease model. The AD rat model was created through the microinfusion of OA into the right hippocampus, followed by intracerebroventricular injection of PBzyme or saline over one week. Tau PET imaging was completed using 18F-AV1451 to assess the extent and intensity of brain tau pathology. The efficacy and mechanism of PBzyme for treating AD using the following methods: Cytotoxicity Assay, Western blotting, immunofluorescence staining, Quantitative real-time PCR and Transmission electron microscopy.
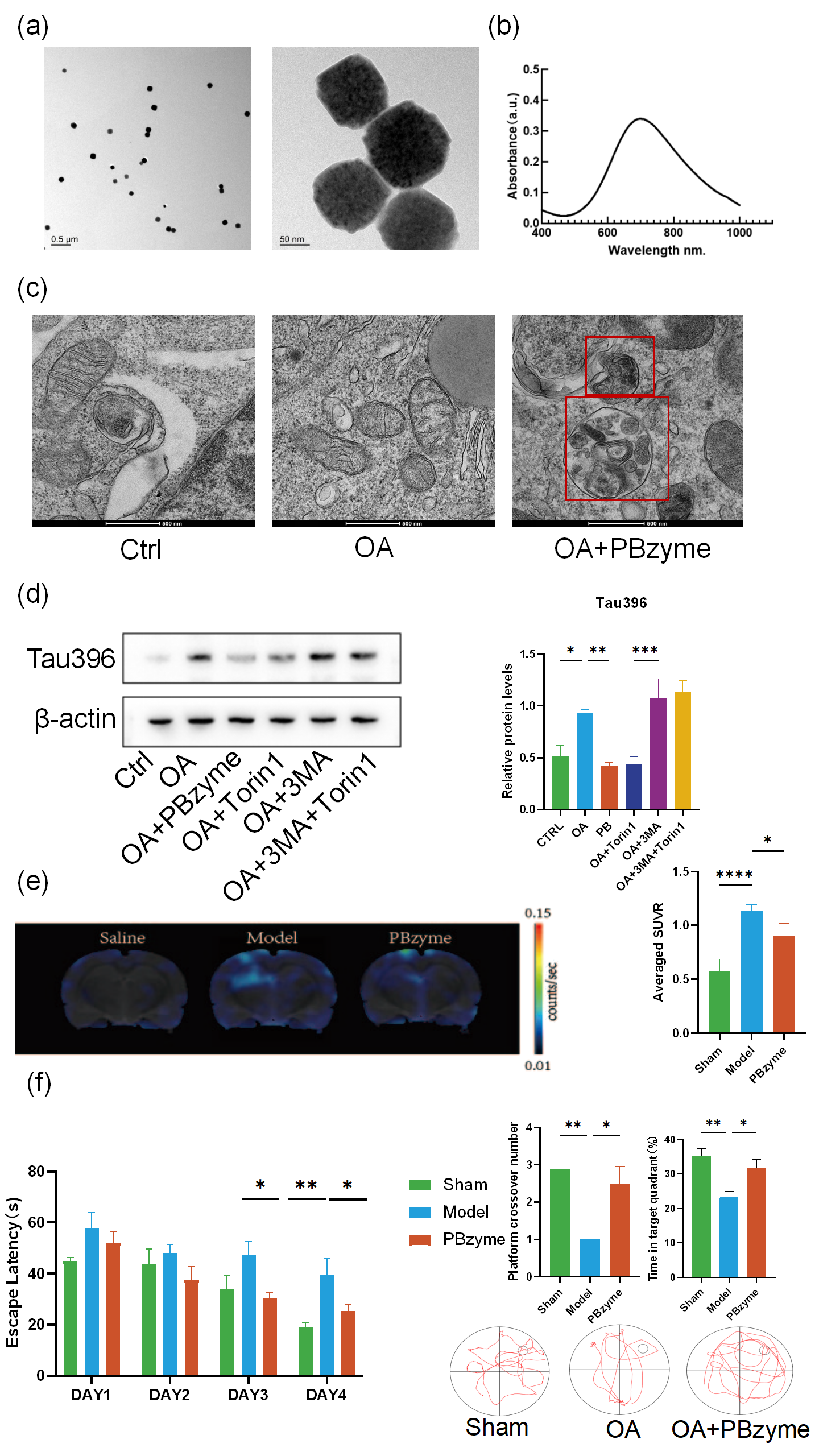
Results: The Western blot analysis of Tau 396 indicated that PBzyme significantly decreased the OA-induced phosphorylation of tau protein and abnormal aggregation (P < 0.05). At the animal level, the findings indicated that intracerebroventricular (i.c.v.) administration of OA resulted in memory deficits, affecting orientation, spatial probe, and relearning memory capabilities as assessed by the Morris water maze (MWM) behavioral assay. However, PBzyme treatment positively affected cognition in all three behavioral experiments, including the MWM, novel object recognition test (NOR) and context fear conditioning test(CFC)( (All P<0.05). PBzyme has been shown to effectively reduce the concentrations of pathogenic tau proteins, as indicated by positron emission tomography (PET) imaging using the tau-specific radiotracer 18F-AV1451. Ex vivo studies showed that PBzyme significantly reduced phosphorylated tau protein as indicated by immunofluorescence staining of tau396. Further in vitro studies showed that PBzyme treatment increased the expression of BDNF, NeuN, PSD95, and SYN1 in the hippocampus compared to the Model group (P<0.05). Moreover, PBzyme treatment increased the LC3-II/LC3-I ratio in OA-treated SH-SY5Y cells, a change that was reversed by 3MA, an autophagy inhibitor(P<0.05). TEM images also revealed an increase in the presence of autolysosomes (indicative of autophagy) following PBzyme treatment.
Conclusions: This study used 18F-AV-1451 PET imaging to assess tau phosphorylation in rats with Alzheimer’s disease treated with PBzyme, finding that PBzyme reduces tau phosphorylation. Different from previously reported nanoassemblies that alleviated oxidant stress and inhibited AD-related protein aggregation. PBzyme can specifically activate the autophagy pathway by inhibiting AKT/mTOR signaling, to effectively promote the degradation of cellular pathogenic tau.
Author
Second Affiliated Hospital of Zhejiang University
