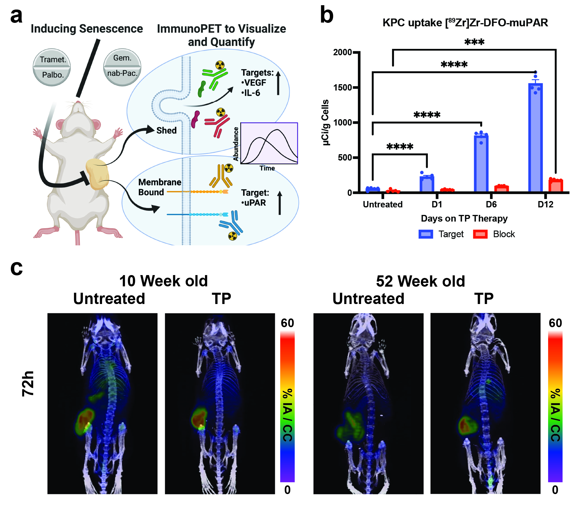
Senescence is a new hallmark of cancer where induction with the combination of trametinib and palbociclib (TP) leads to a persistent tumor size, including numerous antigen fluxes1-3. Despite the plethora of targets few imaging markers in addition to beta-galactosidase analogues4 are available. The membrane bound antigen urokinase plasminogen activator receptor (uPAR) has been shown to be expressed not only in pancreatic and ovarian cancers, but also during senescence, fibrosis, wound repair, and targeted uPAR therapy has shown reversal of certain aging markers5. Previously the initial characterization of two commercial uPAR antibodies was reported with one specific for murine uPAR as an imaging agent in murine KPC flank pancreatic tumors. Here we report in greater detail the selective increase of uPAR uptake in TP treated KPC cells over 12 days of TP treatment (25 nM T, 500 nM P) showing nearly 20-fold increase in binding over untreated cells (A). We have also visualized cell uptake with an ICG variant to compare TP and untreated membrane recycling. Furthermore in an age-based TP challenge, C57Bl6J mice aged 10-weeks or 52-weeks were implanted simultaneously with 2M KPCs and let grow for two weeks before half of the mice put on TP therapy (1/100 mg/kg) for two weeks by oral gavage daily M-Th, all groups were injected with 20 µg [89Zr]Zr-DFO-muPAR (apparent specific activity of 15 µCi/µg) for immunoPET imaging at 24 and 72 hours. Imaging was performed on a Siemens Inveon PET/CT with traditional energy windowing, histogram, and OSEM2D reconstruction. No difference in tumor size nor PET uptake was seen for 10-week old mice but 52-week old mice with untreated tumors grew faster than tumors of 52-week old mice on TP and TP treated tumors of 52-week old mice were indistinguishable from 10 week old mice (B) and confirmed by terminal biodistribution. Lastly we wanted to understand combinatorial effects of TP targeted alpha radiotherapy. In 10-week old c57bl6J mice bearing KPC tumors, mice were either treated with 0.6 µCi of a nonspecific [225Ac]Ac-macropa-IgG1, 0.6 µCi of the KPC targeting [225Ac]Ac-macropa-muPAR, TP only, or the combination of TP with [225Ac]Ac-macropa-muPAR with weekly blood draws for CBC and twice weekly tumor measurements (persuasive data). The combination further delayed tumor growth, though more dose optimization is needed to maximize muPAR binding and delivery of the given targeted radiotherapy in particular with Immune checkpoint inhibitors which have known synergistic effect with TP therapy3. This work with [89Zr]Zr-DFO-muPAR has opened up further studies in aging and age related diseases in addition to providing guidelines for future human specific uPAR antibody imaging and radiotherapy. Here we have shown in more detail the need to precisely image senescence markers and how the combination of radiotherapy with senescence induction can limit tumor growth in a KPC model and potentially sensitize the tumor environment before immune checkpoint therapy is applied for an even larger synergistic effect.
Image/Figure:
Click to view full size
Image/Figure Caption:
A) A senescent state in pancreatic cancer can be initiated with a combination of trametinib and palbociclib, releasing myriad antigens of which uPAR is a membrane bound antigen of interest. B) DFO conjugated and radiolabeled murine specific uPAR antibody ([89Zr]Zr-DFO-muPAR) was shown in vitro to increase nearly 20-fold over 12 days of TP induction, normalized to cell count. C) Further examination of [89Zr]Zr-DFO-muPAR uptake in models of young and aged female c57bl6J mice on TP or treatment naïve show KPC tumors grew faster in aged mice and a lower [89Zr]Zr-DFO-muPAR uptake was observed as a result, yet in aged and TP treated mice, KPC tumors were more like tumors in 10-week old mice.
Author
Research Fellow
Memorial Sloan Kettering Cancer Center