Introduction: Nanoparticles have been increasingly utilized to study innate immune cell biology and track cells at inflammation sites [1]. Inflammatory responses trigger rapid turnover and replenishment of immune cells within the hematopoietic bone marrow. However, the effects of inflammation on cellular nanoparticle uptake at the progenitor cell level in the bone marrow are not well understood. This study aims to investigate the dynamics of fluorescently labeled cross-linked iron oxide nanoparticles (CLIO) uptake in the bone marrow under different inflammatory conditions.
Methods: We employed a cross-modal imaging approach, including in vivo magnetic resonance imaging (MRI), fluorescence imaging, and intravital microscopy, to explore the uptake dynamics of CLIO nanoparticles in the bone marrow. The inflammatory models included mice with intramuscular lipopolysaccharide (LPS) injections to induce moderate inflammation and streptozotocin (STZ)-induced diabetic mice with additional LPS injections to intensify inflammation. Nanoparticle uptake was assessed in these models, focusing on hematopoietic progenitor cells and immune cells within the bone marrow.
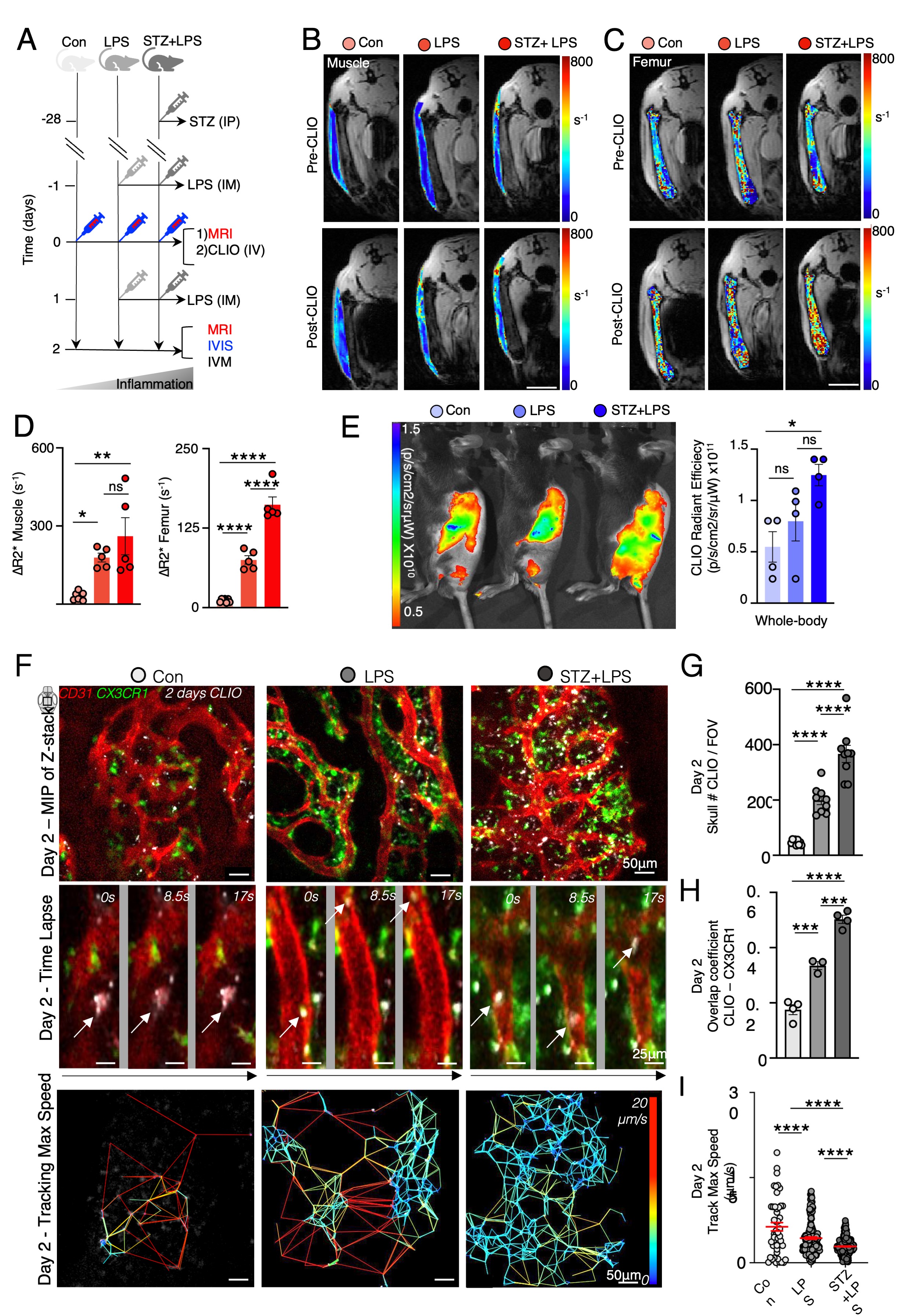
Results: CLIO nanoparticles were efficiently phagocytized by macrophages, as confirmed by MRI and fluorescence imaging. Flow cytometry analysis of blood from healthy mice 2 days post-CLIO administration revealed no significant immune activation. However, both Ly6Clow and Ly6Cint/high monocytes, as well as neutrophils, internalized the nanoparticles. Inflammatory conditions led to increased nanoparticle uptake in the muscle and femoral bone marrow, correlating with the severity of inflammation. R2* MRI and fluorescence imaging demonstrated heightened uptake of CLIO nanoparticles in inflamed bone marrow, attributed to enhanced permeability and retention effects. Intravital microscopy showed increased colocalization of nanoparticles with Cx3cr1GFP/+ monocytes in inflamed bone marrow niches, suggesting a role for the bone marrow in nanoparticle storage and deployment during inflammation.
Discussion: This study highlights the critical function of the hematopoietic bone marrow in distributing iron nanoparticles to innate immune cells during inflammation. The findings suggest that inflamed bone marrow enhances the uptake and retention of nanoparticles, providing a diagnostic and prognostic tool for inflammation imaging. The observed nanoparticle dynamics offer insights into the bone marrow’s role as a distribution center for nanoparticles, particularly in the context of heightened inflammation [2]. This research underscores the potential of iron nanoparticles as precision drug delivery systems, targeting hematopoietic progenitor cells and their myeloid descendants, and advancing personalized clinical care in inflammatory diseases.
Image/Figure:
Click to view full size
Image/Figure Caption:
Figure | In vivo imaging demonstrates increased uptake of CLIO-AF647 nanoparticles in inflamed muscle and bone marrow. (A) In vivo experimental groups depicted progressive increments in inflammation. All mice, including the controls (Con), were subjected to MRI R2* imaging before and after MRI/IVIS fluorescence imaging two days following the intravenous (i.v.) injection of CLIO-AF647 nanoparticles. Lipopolysaccharide was administered intramuscularly (i.m.) one day before and one day after the i.v. administration of CLIO-AF647 nanoparticles in normal mice (LPS) and in mice with streptozotocin-induced diabetes (STZ+LPS). (B, C) Representative MRI images with an overlay of R2* map of (B) muscle and (C) femoral bone marrow (using MGE sequence with variable TEs; scale bar=1cm). (D) Quantification of pre-CLIO ∆R2* (post-CLIO R2* minus pre-CLIO R2*) values in muscle and femoral bone marrow, showing increased signal from CLIO-AF647 nanoparticles with increasing inflammation in muscle and bone marrow. (E) In vivo whole-body IVIS fluorescence imaging and quantification of i.v. injected CLIO-AF647 nanoparticles. (F) Intravital images from the calvaria on day 2 post i.v. injection of CLIO-AF647 showing Cx3cr1GFP/+ monocytes (green), CD31+vessels (red) and CLIO-AF647 particles (white), with time-lapse series of CLIO-AF647 particles and color-coded maps indicating each particle’s maximum speed. (G) Quantification of CLIO-AF647 particles in calvaria (skull marrow) per field of view (FOV). (H) Quantification of the overlap coefficient between CLIO and Cx3cr1GFP/+ monocytes in the calvaria. (I) Quantification of the maximum speed while tracking each CLIO-AF647 particle 2 days after injection.
Author
Assistent professor
Technion Israel Institute of Technology