Introduction: Inflammatory bowel disease (IBD) is a chronic inflammatory condition affecting around 3.1 million individuals in the U.S., manifesting in symptoms from bloody diarrhea to an increased colorectal cancer risk. Computed tomography (CT), combined with contrast agents, stands as the imaging gold standard for the gastrointestinal tract (GIT). Clinically, iodinated molecules and barium sulfate suspensions are the norm for GIT imaging, offering less invasiveness than colonoscopies or sigmoidoscopies. Yet, these agents lack efficacy in obese patients and specificity for inflamed regions in IBD cases. Concurrently, traditional IBD treatments, including immunosuppressives and biologicals, often exhibit limited efficacy and elevate infection risks, while not addressing oxidative stress’s critical role in IBD progression. This study investigates dextran-coated cerium oxide nanoparticles (Dex-CeNP) as an innovative CT contrast agent and therapeutic for IBD due to cerium’s superior K-edge energy profile, affinity for sites of inflammation arising from its dextran coating and cerium oxide’s catalytic antioxidant capabilities.
Â
Methods: Dex-CeNP were synthesized using a precipitation method with ammonium hydroxide and coated with dextran of different molecular weights (5, 10, 25, and 40 kDa). The nanoparticles were characterized using transmission electron microscopy (TEM), dynamic light scattering (DLS), and other techniques. The catalytic properties and therapeutic potential of Dex-CeNP were evaluated using in vitro assays and based on their ability to protect against oxidative damage in cell lines. In vivo imaging was conducted on mouse models with chemically induced colitis and on healthy controls using a Molecubes microCT scanner at 55 kV. The in vivo therapeutic efficacy of Dex-CeNP was evaluated by conducting fecal occult blood tests, measuring colon lengths, assessing average weight loss, and determining the Disease Activity Index (DAI) for different treatment groups, i.e. water, Dex-CeNP, or 5-ASA (a standard clinical treatment) administered via gavage.
Â
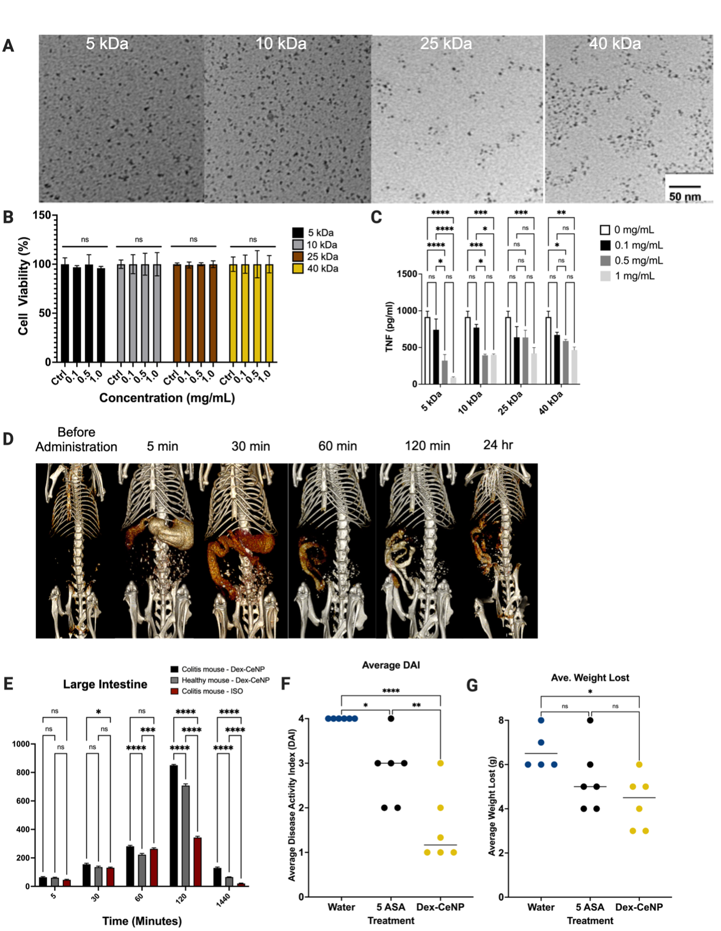
Results: Dex-CeNP formulations, with coating molecular weights of 5, 10, 25, and 40 kDa, were successfully synthesized, which was validated by TEM (Figure A and Table S1). In vitro assays confirmed the biocompatibility of Dex-CeNPs, showing no significant cytotoxicity at any of the tested concentrations (Figure B, S1 and S2). Furthermore, the anti-inflammatory potential of Dex-CeNPs was highlighted in an ELISA-based assessment, which demonstrated a reduction in TNF-α production at varying concentrations of Dex-CeNPs, suggesting anti-inflammatory effects (Figure C). Since 5kDa Dex-CeNP had the best therapeutic properties, we chose it for use in vivo. In vivo CT imaging revealed that Dex-CeNPs enhanced the contrast in the gastrointestinal tract of mice with induced colitis more effectively than in mice treated with iopamidol, as well as in healthy mice that received Dex-CeNPs. Notably, there was a pronounced attenuation in the large intestine over time, and specific retention at 24 hours, confirming the efficacy of Dex-CeNPs as contrast agents (Figures D, E, S3 and S4). The therapeutic efficacy of Dex-CeNPs was underscored by a marked decrease in Disease Activity Index (DAI) scores among Dex-CeNP-treated mice compared to the control group, showcasing its potential as an effective treatment for colitis (Figure F). Furthermore, these mice experienced significantly less weight loss (Figure G), underscoring the anti-inflammatory action of Dex-CeNPs. A comparison of colon lengths revealed reduced contraction in the Dex-CeNP group relative to those treated with water or 5-ASA (Figure S5), indicating lessened inflammation. Additionally, fecal occult blood tests showed diminished gastrointestinal bleeding in the Dex-CeNP group (Figure S5).
Â
Conclusions:Â Dex-CeNP exhibit exceptional promise as dual-purpose agents for CT imaging and therapeutic intervention in IBD. They provide enhanced contrast in the GI tract over conventional contrast agents and display therapeutic potential to alleviate colitis symptoms.
Â
Image/Figure:
Click to view full size
Image/Figure Caption:
A) TEM of Dex-CeNP formulations with varying coating molecular weights. B) Viability of RAW 264.7 cells post-treatment with different concentrations of Dex-CeNP, indicating biocompatibility. C) In vitro assessment of anti-inflammatory activity by ELISA, revealing the reduction in TNF-α production with various concentrations of Dex-CeNP, denoting anti-inflammatory effects. D) Sequential micro-CT images of colitis-induced mice after oral administration of Dex-CeNP, demonstrating enhanced contrast over time. E) Changes in CT attenuation in the large intestine of mice over time after treatment administration. F) Effectiveness of Dex-CeNP in reducing the Disease Activity Index (DAI) in colitis compared to water and 5-ASA treatments, as shown by the lower average DAI scores. G) Average weight loss in mice, with Dex-CeNP treatment leading to less weight loss, suggestive of therapeutic benefit.
Author
University of Pennsylvania